赌钱赚钱官方登录事故发生于2025年9月28日23时25分许-赌钱网「中国」官方网站
发布日期:2026-01-10 07:38 点击次数:101

海报新闻记者报说念
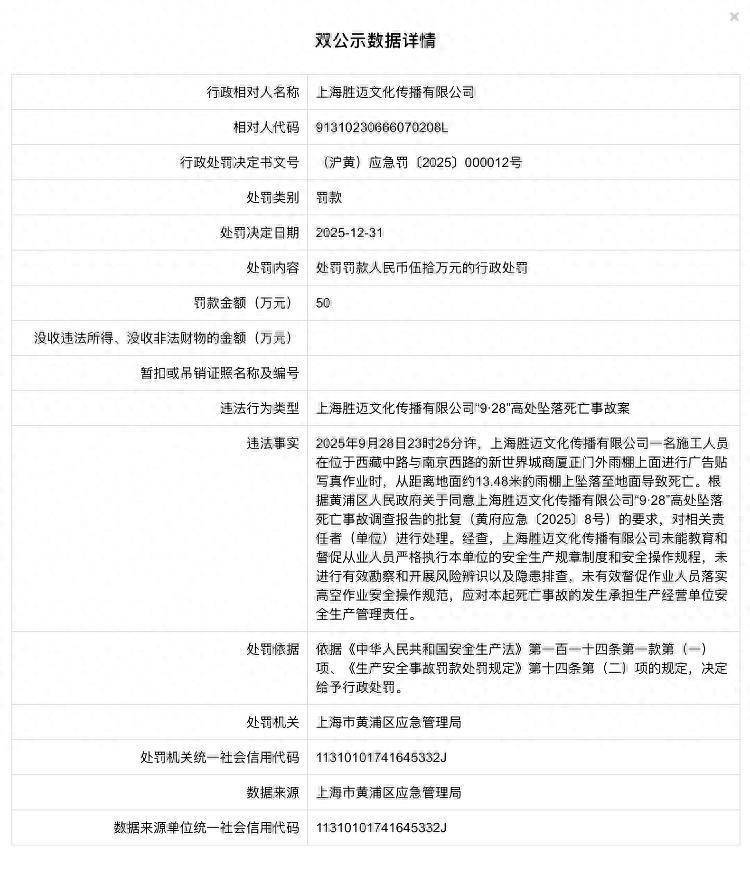
近日,上海市黄浦区济急措置局对上海胜迈文化传播有限公司作出行政处罚决定,因其安全坐褥措置拖累落实不到位导致发生高处陨落弃世事故,照章对该公司处以50万元罚金。
据悉,事故发生于2025年9月28日23时25分许,上海胜迈文化传播有限公司又名施工东说念主员在位于西藏中路与南京西路的新天下城商厦正门外雨棚上头进行告白贴写照功课时,从距离大地约13.48米的雨棚上陨落至大地导致弃世。
字据黄浦区东说念主民政府《对于承诺上海胜迈文化传播有限公司“9.28”高处陨落弃世事故造访论说的批复》(黄府济急〔2025〕8号)的条目,经造访,上海胜迈文化传播有限公司未能素质和督促从业东说念主员严格奉行本单元的安全坐褥法则轨制和安全操作规程,未进行灵验勘测和开展风险辨识以及隐患排查,未灵验督促功课东说念主员落实高空功课安全操作圭表,叮嘱本起弃世事故的发生承担坐褥地点单元安全坐褥措置拖累。
黄浦区济急措置局依据《中华东说念主民共和国安全坐褥法》第一百一十四条第一款第(一)项及《坐褥安全事故罚金处罚礼貌》第十四条第(二)项的关联礼貌赌钱赚钱官方登录,对上海胜迈文化传播有限公司作出了上述行政处罚。

