赌钱赚钱app铝挤型锻形成型(成品)-赌钱网「中国」官方网站
发布日期:2025-12-27 08:22 点击次数:182

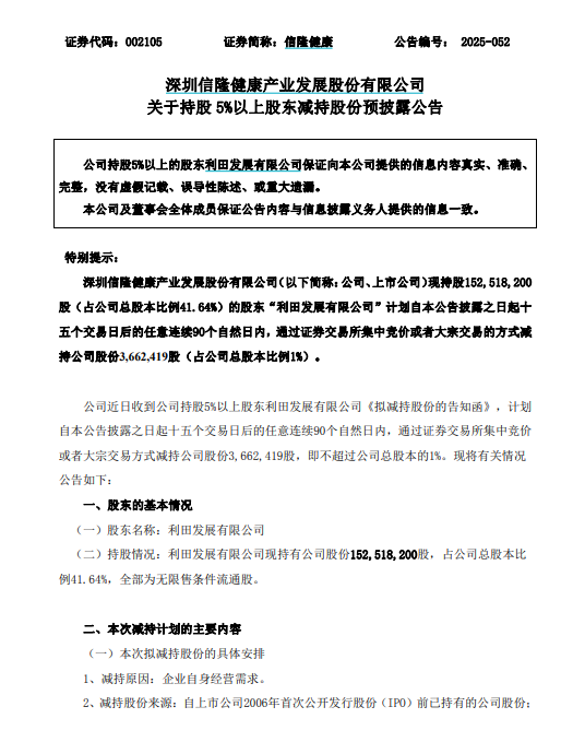
信隆健康(002105.SZ)12月25日公告,公司抓股41.64%的激动利田发展有限公司权谋通过集合竞价好像巨额来往的面孔,减抓公司股份366.24万股

公开辛苦清晰,深圳信隆健康产业发展股份有限公司位于广东省深圳市宝安区松岗街说念碧头社区碧腾路1号,配置日历1991年10月28日,上市日历2007年1月12日,公司主贸易务触及研发、坐褥、销售自行车零配件(自行车车把、立管、坐垫管、避震前叉、碟刹等),畅通器材,康复赞助器材,铝挤型锻形成型(成品),管料成型加工等。
信隆健康2025年三季度事迹敷陈清晰,2025年前三季度,公司贸易收入8.64亿元,同比增长5.59%;归母净利润亏蚀达3,014万元,同比下滑3,698%。
胁制12月26日10点32分赌钱赚钱app,信隆健康的股价7.68元/股,总市值28亿元。
